Views: 1000 Author: Lin LIU Publish Time: 2025-09-16 Origin: Site
Obesity represents a global public health challenge. According to the World Obesity Atlas 2024 released by the World Obesity Federation (WFO), it is projected that 3.3 billion adults worldwide will be overweight or obese by 2035 (see table below).

In recent years, GLP-1 medications have brought unprecedented breakthroughs to the field of weight loss and fueled a surge in anti-obesity drug research and development. On August 7, a latest study published in Nature magazine revealed that a team of scientists led by Dr. Jonathan Long from Stanford University School of Medicine has identified a weight-regulating metabolic pathway independent of the mechanism of action of GLP-1 weight loss drugs such as semaglutide (Wegovy). This discovery points to a new direction for the development of novel anti-obesity medications.

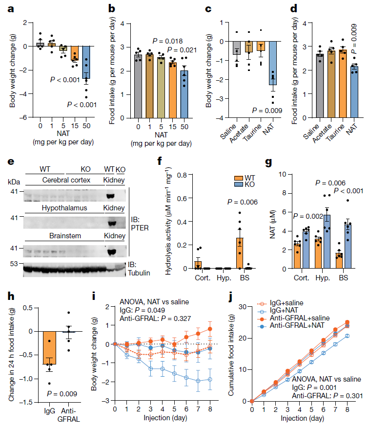
A metabolite of taurine is known as N-acetyltaurine, which is formed when taurine binds to another molecule called acetate. The level of N-acetyltaurine in the body fluctuates in response to physiological changes (including endurance exercise and diet) that affect taurine and acetate levels. To date, the enzymes involved in N-acetyltaurine metabolism and the potential functions of N-acetyltaurine itself have remained unclear.

In this study, scientists discovered that an enzyme called PTER (phosphotriesterase-related), which is associated with BMI, acts as the hydrolase for N-acetyltaurine. It can hydrolyze N-acetyltaurine into taurine and acetate. In mice, PTER is expressed in the kidneys, liver, and brainstem. Knocking out the Pter gene in mice resulted in the complete loss of N-acetyltaurine hydrolytic activity in tissues, leading to a systematic increase in N-acetyltaurine levels in the blood and tissues of the mice.

Subsequently, the research showed that when obese wild-type mice (with intact Pter gene) were administered N-acetyltaurine, it also reduced food intake and body weight in a manner dependent on the functional GFRAL receptor. Notably, the PTER pathway is independent of the pathway used by currently marketed GLP-1 receptor agonists.

Perhaps one day, we could promote the formation of N-acetyltaurine through probiotics or dietary interventions to reduce body weight. However, there is still a long way to go to achieve this goal.
[5] https://data.worldobesity.org/publications/WOF-Obesity-Atlas-v7.pdf
Important Reminder: All content in this article is for general reference only and is provided solely to offer information support for practitioners in the nutrition and health industry. Descriptions related to efficacy are supported by corresponding data, but they do not represent claims or guidance for consumers. Content related to health, medical care, and technological applications is for reference only. For medical matters, please consult professional medical institutions and follow medical advice. This article does not provide any medical recommendations.