Views: 1000 Author: Lin LIU Publish Time: 2025-09-23 Origin: Site
The application of natural products in disease prevention and treatment has a history spanning centuries, and they remain a crucial resource pool for both traditional medicine and modern drug development. Statistics show that over 485 medicinal plant species worldwide have been used in arthritis treatment. Recent studies have confirmed that many natural compounds possess anti-inflammatory and immunomodulatory activities, along with advantages such as low toxicity, cost-effectiveness, and wide accessibility. However, the potential of natural products in the prevention of rheumatoid arthritis (RA) has not yet been fully explored.
Based on the team's previous research conclusion that circulating free DNA (cfDNA) is a key driver in the pathogenesis of RA, the researchers proposed a scientific hypothesis: natural compounds that can promote cfDNA clearance by activating the TREX1 exonuclease may serve as effective agents for RA prevention and treatment. To validate this hypothesis, the research team conducted high-throughput screening of more than 2,000 bioactive natural compounds, ultimately identifying two TREX1 activators: pterostilbene (PTE) and bilobalide (BB).
Among them, PTE is a non-flavonoid polyphenol widely present in blueberries, grapes, and other plants. Compared with its structural analog resveratrol, PTE exhibits superior bioavailability and metabolic stability, and has demonstrated anti-inflammatory, antioxidant, and anti-aging effects in various disease models. BB, on the other hand, is a unique sesquiterpene compound extracted from Ginkgo biloba leaves, well-known in the academic community for its neuroprotective, anti-inflammatory, and antioxidant activities. Although the pharmacological properties of both compounds have been partially characterized, their mechanisms of action in RA treatment still require in-depth investigation. In view of this, this study focused on PTE and BB to systematically explore whether they can reduce cfDNA levels by activating TREX1, thereby exerting preventive and therapeutic effects in RA.
PTE and BB have been identified as novel natural activators of TREX1;
During the pathological progression of RA, TREX1 activation reduces cfDNA levels and inhibits DNA damage-induced immune responses;
PTE and BB effectively alleviate joint swelling, inflammatory responses, and bone erosion in adjuvant-induced arthritis (AIA) rat models;
Combined use of PTE and BB exhibits a synergistic effect, further enhancing cfDNA clearance efficiency and anti-inflammatory responses;
The therapeutic strategy targeting TREX1 provides a new direction for RA treatment and immune regulation.

Rheumatoid arthritis (RA) is a chronic autoimmune disease characterized by systemic inflammation and progressive joint destruction. Current clinical treatments, including traditional disease-modifying antirheumatic drugs (DMARDs) and biological agents, provide certain therapeutic benefits but are often associated with drug resistance and significant adverse effects with long-term use. Previous studies by the team have confirmed that the abnormal accumulation of circulating free DNA (cfDNA) is a key pathogenic factor in RA, which promotes immune dysregulation and persistent inflammatory responses.
TREX1, a key 3'-5' exonuclease responsible for degrading cytoplasmic DNA fragments, has been shown to alleviate RA symptoms by promoting cfDNA clearance. This study investigated the therapeutic potential of two natural compounds, PTE and BB, as novel TREX1 activators and evaluated their anti-inflammatory effects in RA. The results showed that in adjuvant-induced arthritis (AIA) rat models, both PTE and BB significantly upregulated TREX1 expression, reduced cfDNA accumulation, inhibited the activation of the cGAS-STING pathway, and thereby improved the inflammatory state.
In TREX1 conditional knockout models, the aforementioned therapeutic effects were significantly attenuated, highlighting the core role of TREX1 in mediating the anti-inflammatory effects of PTE and BB. Notably, the combined use of PTE and BB exhibited a synergistic effect, further enhancing cfDNA degradation efficiency and inhibiting the production of pro-inflammatory cytokines. These findings indicate that targeted regulation of endogenous cfDNA clearance by activating TREX1 is a highly promising therapeutic strategy for RA, and also holds broad reference significance for the treatment of other autoimmune diseases and age-related inflammatory diseases.

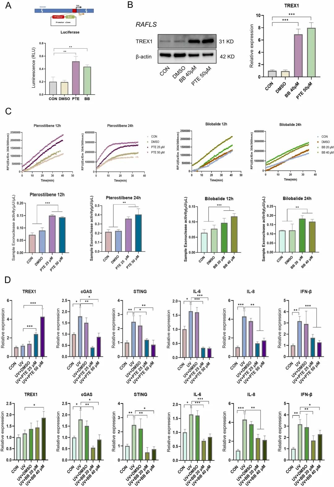
Using a TREX1 promoter luciferase reporter system, the research team screened more than 2,000 natural active monomers and successfully identified PTE and BB with TREX1 activation potential. Subsequent validation experiments confirmed that both compounds significantly upregulated TREX1 expression levels and enhanced its exonuclease activity in various cell types.
In vitro experimental results showed that PTE and BB significantly increased TREX1 protein expression while enhancing its enzymatic activity, thereby efficiently promoting cfDNA degradation. This process was accompanied by downregulation of cGAS-STING pathway activity and a significant reduction in the expression levels of inflammatory factors such as IL-6, IL-8, and IFN-β.

(Figure 1: Screening and Validation of TREX1 Activators)
In AIA rat models, continuous oral administration of PTE or BB by researchers resulted in significant improvement in joint swelling, a marked reduction in inflammation scores, and effective inhibition of bone erosion. Micro-CT imaging and analysis of related parameters further confirmed significant improvements in bone structure in the rats. Meanwhile, the expression level of TREX1 in the rats increased, while the expression of cGAS and the content of cfDNA in peripheral blood decreased accordingly.
In AIA rats with TREX1 deficiency (TREX1Cre+), the anti-inflammatory and bone-protective effects of PTE and BB were significantly attenuated, and they failed to effectively reduce the in vivo cGAS level and peripheral blood cfDNA content. This result further confirms that the therapeutic effects of PTE and BB depend on the integrity of the TREX1 pathway.

(Figure 2: Anti-Arthritic Effects of PTE and BB Treatment in AIA Rats)
Based on the common mechanism of "activating TREX1," PTE and BB exhibited significant synergistic anti-inflammatory effects in both in vitro and in vivo experiments. Compared with monotherapy, the combined treatment more efficiently inhibited inflammatory responses and further activated TREX1. This finding provides experimental evidence for the combined medication strategy in RA and other autoimmune diseases, while demonstrating promising prospects for clinical translation.
Conclusion
In summary, this study confirms that PTE and BB are two novel TREX1 activators derived from natural products, which can effectively alleviate RA symptoms by promoting cfDNA clearance and regulating immune function. The synergistic effect of their combined use not only enhances therapeutic efficacy but also may reduce the clinical dosage. These findings provide strong evidence for the development of TREX1-targeted therapies and lay a foundation for the wide application of natural compounds in the treatment of autoimmune diseases and age-related inflammatory diseases.
Reference:
Wang Y, Luo W, Wu W, Chen C, Qin B, Xu X, Xu Y, Zeng J, Wang L, Yang J, Ng JPL, Zheng W, Yun X, Zhou J, Huang B, Law BY, Wong VK. TREX1 activators: A novel therapeutic strategy for rheumatoid arthritis management via cfDNA clearance. Pharmacol Res. 2025 Jun 13;218:107817. doi: 10.1016/j.phrs.2025.107817.)
Important Reminder:All content in this article is for general reference only and is provided solely to offer information support for practitioners in the nutrition and health industry. Descriptions related to efficacy are supported by corresponding data, but they do not represent claims or guidance for consumers. Content related to health, medical care, and technological applications is for reference only. For medical matters, please consult professional medical institutions and follow medical advice. This article does not provide any medical recommendations.