Views: 1000 Author: Lin LIU Publish Time: 2025-09-24 Origin: Site
With the accelerated global aging process, "healthy aging" has become a focus of attention for both society and the academic community. From national policies to market hotspots, efforts are being made to explore breakthroughs in delaying aging and improving the quality of life for the elderly. Against this backdrop, a research team led by Researcher Sun Yu (Distinguished Professor at Binzhou Medical University) from the Shanghai Institute of Nutrition and Health, Chinese Academy of Sciences, and Professor Fu Qiang from Binzhou Medical University published a new study on the anti-aging mechanism of pyrroloquinoline quinone (PQQ). The relevant findings were published in the journal Aging Cell (DOI: 10.1111/acel.70138) under the title "Pyrroloquinoline Quinone Is an Effective Senomorphic Agent to Target the Pro-Inflammatory Phenotype of Senescent Cells." The study reveals that PQQ can target specific intracellular proteins to interfere with downstream signal transduction and the expression of the senescence-associated secretory phenotype (SASP), exhibiting a significant "Senomorphic (inhibiting pathological SASP signaling)" effect. This provides a novel approach for delaying aging and improving geriatric syndromes.

Senolytic (cytotoxic therapy): A traditional approach that focuses on directly eliminating senescent cells but may carry the risk of non-targeted cell death;
Senomorphic (senomorphology): An innovative concept that does not kill senescent cells. Instead, it inhibits their excessive secretion of SASP, "silencing" aged cells to reduce inflammatory burden while preserving their potential positive role in tissue repair, resulting in higher safety and gentleness.
Acting as a cofactor for dehydrogenases to enhance cellular energy metabolism;
Scavenging free radicals and activating the Nrf2 antioxidant pathway;
Previous studies have confirmed that PQQ can improve the function of auditory cells and enhance mitochondrial respiratory capacity in mice, thus attracting widespread attention in the nutritional and health product field.

After PQQ binds to HSPA8, it weakens HSPA8's regulatory effect on downstream signaling pathways such as p38/MAPK, Akt/mTOR, and NF-κB, thereby significantly inhibiting the expression of core SASP factors including IL-6, IL-8, and IL-1α.
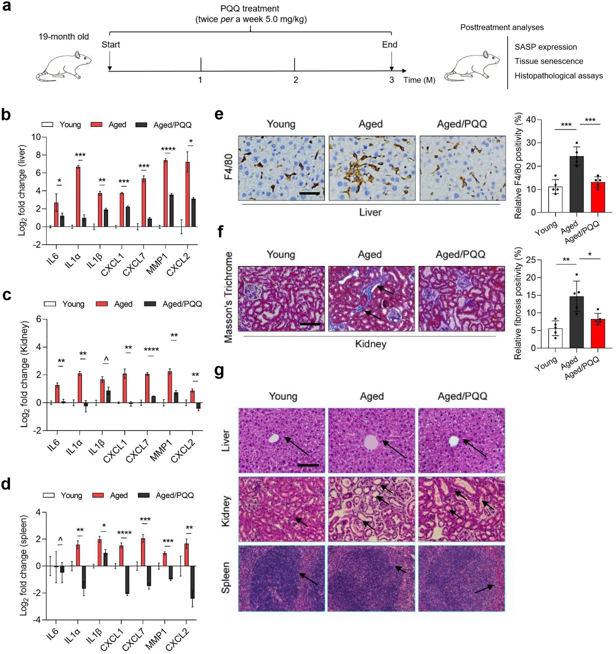
In mice treated with PQQ, the inflammatory levels in multiple organs (such as the liver, kidneys, and spleen) were generally reduced, and the degree of tissue fibrosis was alleviated;
Key feature: PQQ did not eliminate senescent cells in the body but only "silenced" their pro-inflammatory phenotype, avoiding potential tissue structure damage caused by cell elimination. This further confirms its "Senomorphic" functional attribute.
Breakthrough in Mechanism and R&D Direction: The first discovery of PQQ's targeting pathway to HSPA8 breaks the traditional understanding of PQQ as a "mitochondrial coenzyme/antioxidant," providing a clear direction for PQQ structural optimization and derivative design (e.g., enhancing HSPA8 affinity);
Expansion of Functional Positioning and Application Prospects: Endowing PQQ with a new "Senomorphic" positioning, it now possesses dual functions of "improving mitochondrial function" and "regulating inflammatory aging." This promotes the transition of PQQ from a nutritional health product to a functional supplement and even a prescription drug, expanding its application boundaries in the field of healthy aging;
Support for Clinical Transformation and Industrialization: The clear administration regimen (5 mg/kg oral dose, twice a week, 3-month course) and quantitative endpoints (tissue SASP levels, inflammatory fibrosis indicators) provide direct references for clinical trial design, facilitating the launch of the first human PK/PD (pharmacokinetics/pharmacodynamics) and safety studies. Additionally, it provides key data support for PQQ to apply for new use patents as a "Senomorphic small-molecule drug" and obtain regulatory approval;
Exploration of Market and Indication Expansion: Leveraging the mechanistic advantages of "retaining senescent cells + silencing inflammatory secretion," new PQQ formulations have application potential in niche markets such as "chronic inflammation," "geriatric syndromes," and "adjuvant cancer therapy." In the future, its indication expansion value in SASP-driven diseases (e.g., osteoporosis, intervertebral disc degeneration, chronic liver and kidney diseases) can also be explored.
This study establishes, at the mechanistic level, PQQ's new positioning as a "Senomorphic small molecule," providing a scientific basis and feasible path for its transformation from a health product to an anti-aging and adjuvant anti-cancer prescription drug. PQQ has advantages such as natural origin, clear targeting, and good safety, with both R&D controllability and industrialization potential. Future research should focus on three aspects: HSPA8 targeting optimization, combination therapy strategies, and clinical stratification verification to further clarify its long-term efficacy and healthy lifespan improvement effects in populations with geriatric syndromes and chronic inflammation. In addressing the medical and social challenges brought about by aging, PQQ may become a key component integrating drug therapy, nutritional intervention, and lifestyle management. It should be noted that despite the positive research results, further verification is still needed before PQQ can truly enter clinical practice.
Important Reminder:All content in this article is for general reference only and is provided solely to offer information support for practitioners in the nutrition and health industry. Descriptions related to efficacy are supported by corresponding data, but they do not represent claims or guidance for consumers. Content related to health, medical care, and technological applications is for reference only. For medical matters, please consult professional medical institutions and follow medical advice. This article does not provide any medical recommendations.